베렉스 ‘서보 루프 바이어싱을 제공하는 RF 전력 증폭기’ 국내 특허 등록

uapple 기자

등록 2026-01-14 10:17

서보 루프 바이어싱을 제공하는 RF 전력 증폭기(RF POWER AMPLIFIER PROVIDING SEVO-LOOP BIASING)

‘서보 루프 바이어싱을 제공하는 RF 전력 증폭기’(출원번호: 10-2022-0176066)‘서보 루프 바이어싱을 제공하는 RF 전력 증폭기’(출원번호: 10-2022-0176066)


베렉스(대표 장명상)는 2025년 12월 30일 ‘서보 루프 바이어싱을 제공하는 RF 전력 증폭기’를 국내 특허 등록했다고 밝혔다.


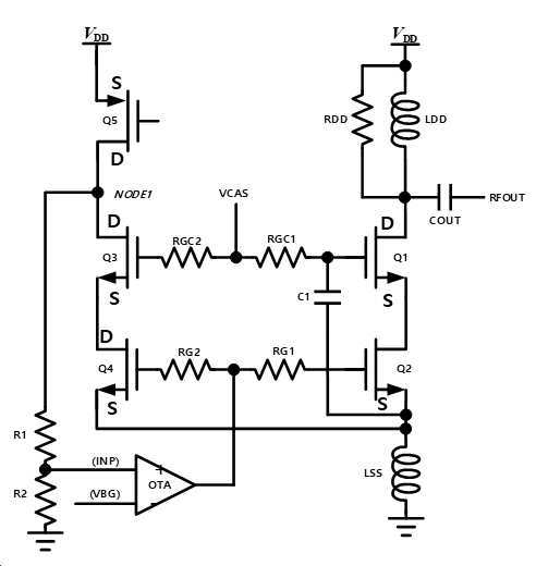
이번 특허 기술은 서브마이크론 CMOS 공정 환경에서 RF 전력 증폭기의 바이어싱 안정성을 근본적으로 개선함으로써 RF 전단 모듈의 성능 한계를 효과적으로 극복했다. 특히 공정, 전압, 온도(PVT) 변화에 민감했던 기존 전류 미러 기반 바이어싱 구조의 한계를 해결해 다양한 무선 통신 환경에서도 일관되고 신뢰성 높은 RF 성능을 구현할 수 있도록 했다.


해당 기술은 기준 스테이지와 복사 스테이지 간 드레인 전압을 동일하게 설정할 수 있는 피드백 기반 구조를 적용함으로써 채널 길이 변조로 인해 발생하던 전류 불일치를 억제하는 것이 핵심이다. 이를 통해 전류 복사 비율이 트랜지스터의 크기 비율에 의해서만 결정되도록 해 미세 공정에서도 안정적이고 재현 가능한 바이어스 설계를 가능하게 했다.


이러한 바이어싱 안정성 향상은 TX RF 전력 증폭기의 선형성 개선과 출력 변동 감소로 이어지며, 결과적으로 전력 효율을 높이고 시스템 전반의 동작 신뢰성을 강화한다. 특히 배터리 구동이 필수적인 IoT, 모바일 및 저전력 무선 통신 기기에서 장시간 안정적인 동작을 가능하게 한다는 점에서 실질적인 장점을 제공한다.


베렉스는 이번 RF 전력 증폭기 바이어싱 특허를 통해 공정 미세화가 가속되는 차세대 CMOS 환경에서도 RF 성능을 안정적으로 확보할 수 있는 기반을 마련했다며, 개발 효율 향상과 성능 신뢰성 확보라는 두 가지 과제를 동시에 해결함으로써 글로벌 RFIC 시장에서 기술 경쟁력을 더욱 강화해 나갈 것이라고 밝혔다.



uapple

uapple

기자

여기에 광고하세요!!

storage/advertisement/UArsg3U0KabgVdDitW3os6BDTtrl7XZASNXeaEQK.jpg

여기에 광고하세요!!

storage/advertisement/ARVMExiJZ6c9g8anECcCrKadIfaEpsr4N4u7rr4L.jpg

여기에 광고하세요!!

storage/advertisement/MzFAfeTWwsQAf8wRvS4XOzBtgh75cetEiClDEhmk.jpg

여기에 광고하세요!!

storage/advertisement/ZXVGzM6IMChNb5PT5lKyYBbLQNRT9lRHTPtBV0Ld.jpg

여기에 광고하세요!!

storage/advertisement/YxKLDoGHbwYtrinMDBhIXCRX3BI3GE9huQnt0TBX.jpg

여기에 광고하세요!!

storage/advertisement/LnuqvoqwVPbayApILIFzIP54DVjNV9hxkAyD3ZeO.jpg

여기에 광고하세요!!

피플스토리 uapple
등록번호경기 아54185
등록일자2024-09-09
오픈일자2024-09-20
발행인장기영
편집인장기영
FAX050)4433-5365
이메일peoplestorynet@nate.com
주소 고양시 일산서구 중앙로 1449 효원메이저 10F
uapple

피플스토리 uapple © PEOPLE STORY All rights reserved.

피플스토리 uapple의 모든 콘텐츠(기사 등)는 저작권법의 보호를 받은바, 무단 전재, 복사, 배포 등을 금합니다.

RSS